跳到主要內容區
化粧品科學系
Menu
最新消息
發展特色
師資陣容
專任師資
合聘師資
退休教師
課程規劃
大學部
碩士班
博士班
辦法章程
學習成效
生涯規劃
學生就業
證照輔導
畢業生專區
學術活動
國際研討會
國際學術交流
招生訊息
高中生專區
本系簡介
系課程簡介
甄試須知
本功能需使用支援JavaScript之瀏覽器才能正常操作
首頁
高中生專區
甄試須知
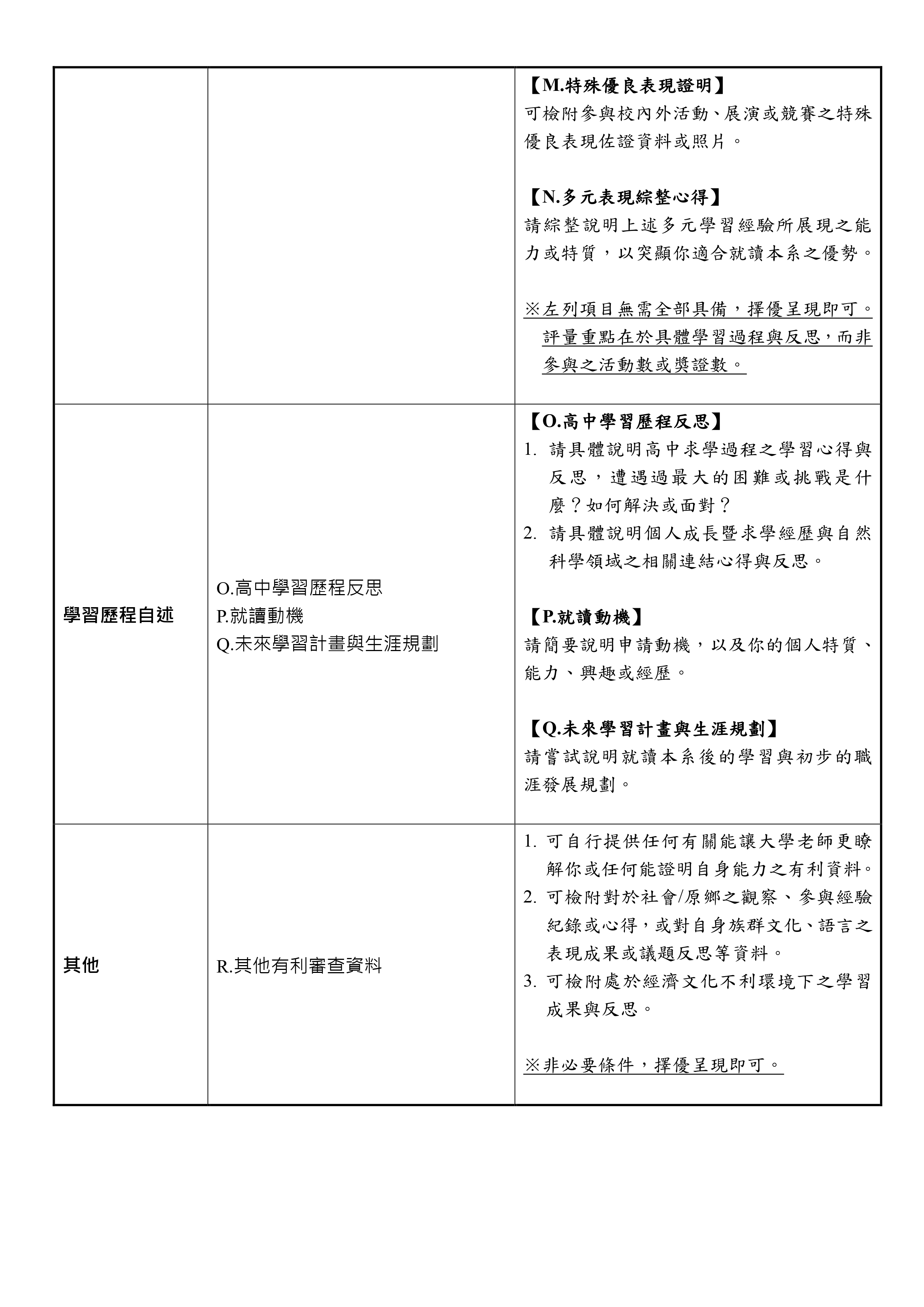
115學年度申請入學「審查資料準備指引」
瀏覽數:
友善列印
分享
Close (Esc)
Share
Toggle fullscreen
Zoom in/out
Previous (arrow left)
Next (arrow right)